(一)重要BIM政策匯總
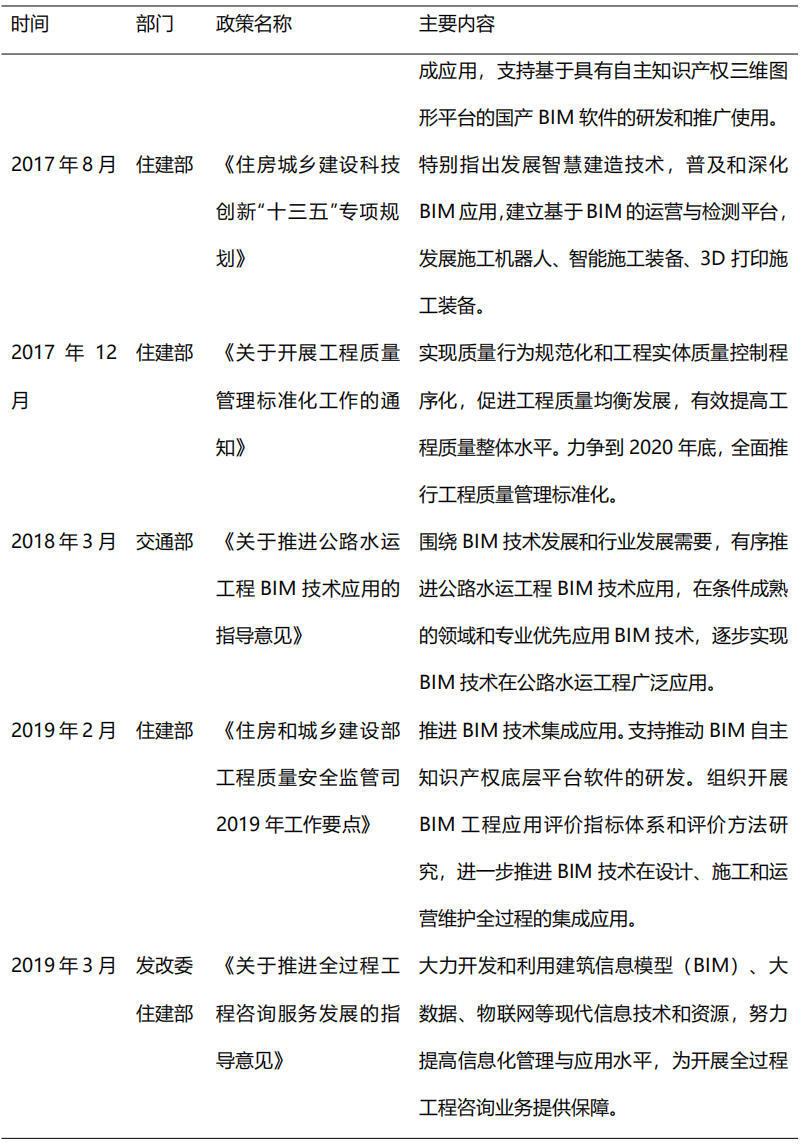
隨著社會的發展,行業需求的轉變,加之國家和各地政府的扶持,建筑行業信息化、數據化、智能化趨勢不可逆轉。BIM勢必全面應用到規劃、勘察、設計、施工和運營維護中來,實現工程建設項目全生命周期數據共享和信息化管理。近年來,國務院、住建部等相關單位,頻繁頒發鼓勵和要求應用BIM技術的指導意見,表1列出了國家層面的重要文件。


以上國家級政策中,2015年6月住建部發布的《關于推進建筑信息模型應用的指導意見》(以下簡稱《指導意見》)具有重要標志性意義,第一次明確了BIM技術實施的具體推薦目標。《指導意見》是建設工程管理專業知識和多年BIM應用及推廣工作的經驗總結。住建部對于推廣應用BIM技術極為謹慎,從2011年開始就為《指導意見》組織有關協會、學會、高校、設計和施工單位開展課題研究、標準立項等基礎工作。《指導意見》在2013前后已經成稿,經過反復推敲,幾易其稿,在充分征求吸收主管部門、建設、勘察、設計、施工和研究、軟件開發等各方意見后形成。《指導意見》是《關于印發2011-2015年建筑業信息化發展綱要的通知》(建質[2011] 67號)的延續,也是落實《住房城鄉建設部關于推進建筑業發展和改革的若干意見》(建市[2014] 92號)的技術支撐。
二、地區和組織級BIM政策
從2014年開始,在住建部的大力推動下,各省市政策相繼出臺BIM推廣應用文件,到目前我國已初步形成BIM技術應用標準和政策體系,為BIM的快速發展奠定了堅實的基礎。2017年,貴州、江西、河南等省市正式出臺BIM推廣意見,明確提出在省級范圍內提出推廣BIM技術應用。2018-2019年,各地政府對于BIM技術的重視程度不減,重慶、北京、吉林、深圳等多地政策出臺指導意見,旨在推動BIM技術進一步應用普及。隨著我國出臺BIM推廣意見的省市數量逐漸增多,全國BIM技術應用推廣的范圍更加廣泛。表2列舉了部分重要地方鼓勵政策。
表2 部分地方BIM政策文件

續表2 部分地方BIM政策文件

續表2 部分地方BIM政策文件

續表2 部分地方BIM政策文件

續表2 部分地方BIM政策文件

續表2 部分地方BIM政策文件

續表2 部分地方BIM政策文件

續表2 部分地方BIM政策文件

續表2 部分地方BIM政策文件
